上海外国语大学贤达经济人文学院

211 | 985 | 双一流 | 语言
上海市 本科 省重点 民办

6946

贤者惟德,达者善事

021-51278024,021-51278025,021-51278599,021-51278588

http://www.xdsisu.edu.cn/

图片

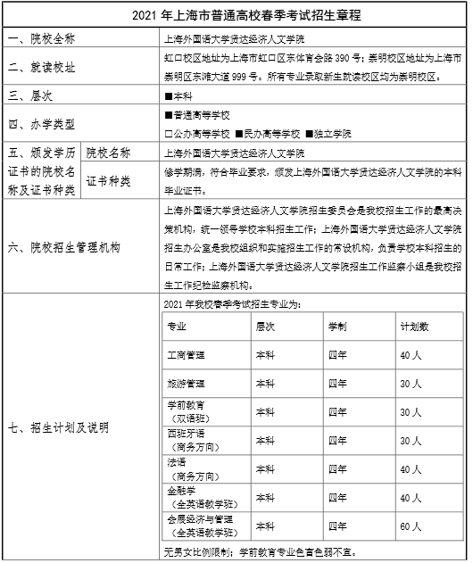
上海外国语大学贤达经济人文学院2021年春季考试招生章程

2022-06-21 23:40:38      分享至:

1111.png

22222.png

更多内容点击:2021年上外贤达学院春季招生章程.pdf

上海外国语大学贤达经济人文学院2021年春季考试招生章程

2022-06-21 23:40:38

1111.png

22222.png

更多内容点击:2021年上外贤达学院春季招生章程.pdf